SKU:A166






















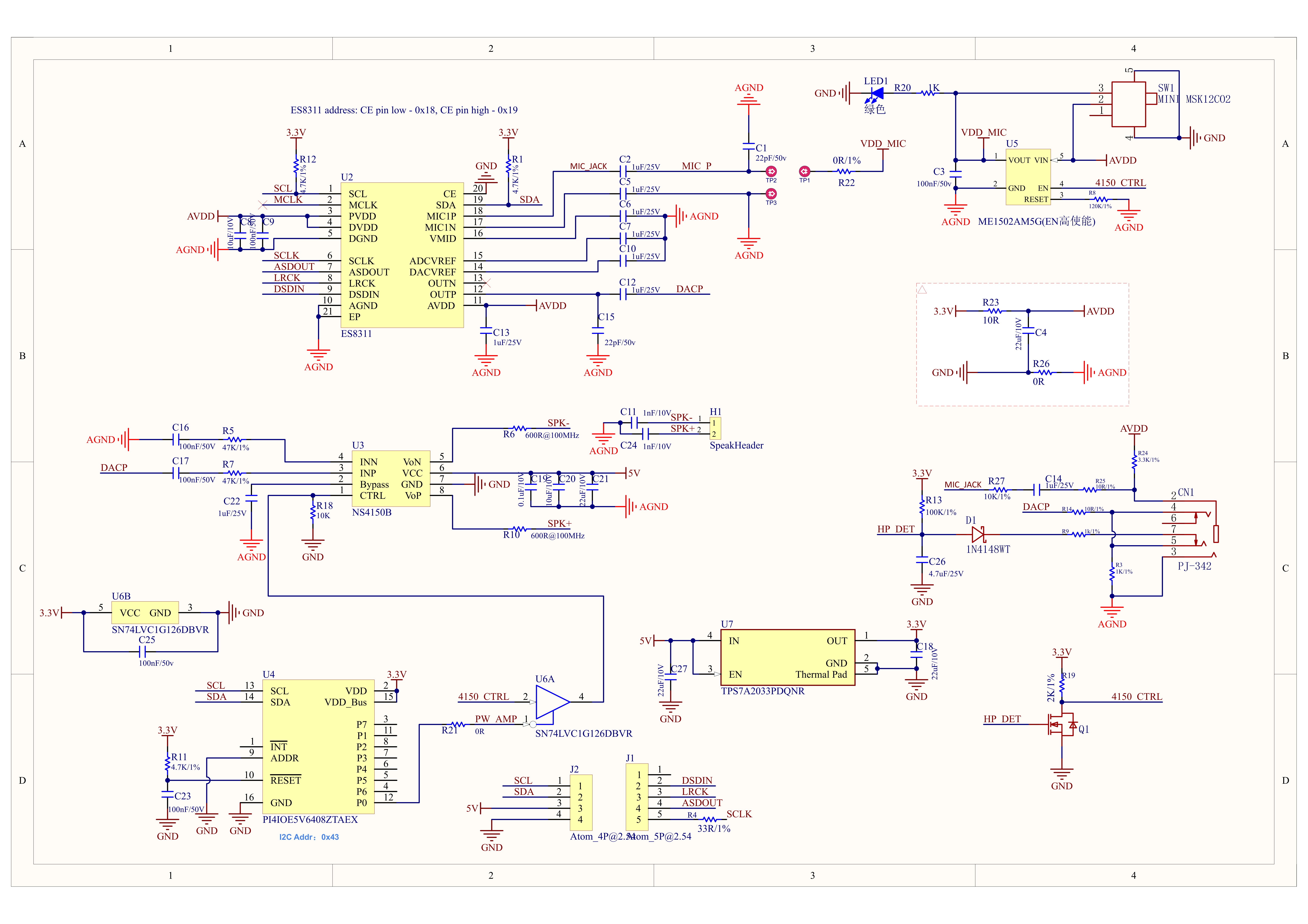
Atomic Audio-3.5 Base 是一款为 Atom 系列主控设计的语音识别与音频播放底座 (不兼容 Atom Voice),机身集成 ES8311 单声道音频解码器、MEMS 麦克风以及 NS4150B 功放芯片,配备标准 3.5mm 音频接口与四段式 TRRS 接口(CTIA 标准),支持音频输出以及麦克风输入。ES8311 支持 24 位音频分辨率,采样率范围为 16kHz~64kHz,采用 I2S 通信接口,可实现高保真音频处理。板载 MEMS 麦克风具备高信噪比和数字输出能力,针对自动语音识别场景进行了优化;集成扬声器可提供高效音频输出。该底座支持全双工通信,可同时进行音频信号的发送与接收,适用于语音助手、语音控制终端、智能家居语音网关、语音交互设备等场景。
| 项目 | 参数 |
|---|---|
| 音频编解码器 | ES8311 |
| MEMS 麦克风 | ME1502AM5G |
| 扬声器 | 1W@8Ω NS4150B |
| 音频接口 | 3.5mm 耳机插座(SMID-5P,5 针) |
| 稳压器 | TPS7A2033PDQNR |
| GPIO 扩展 | PI4IOE5V6408ZTAEX |
| 功耗 | 待机模式:5V@1.83mA 录音模式:5V@12.71mA 50% 音量播放:5V@21.19mA 100% 音量播放:5V@26.46mA |
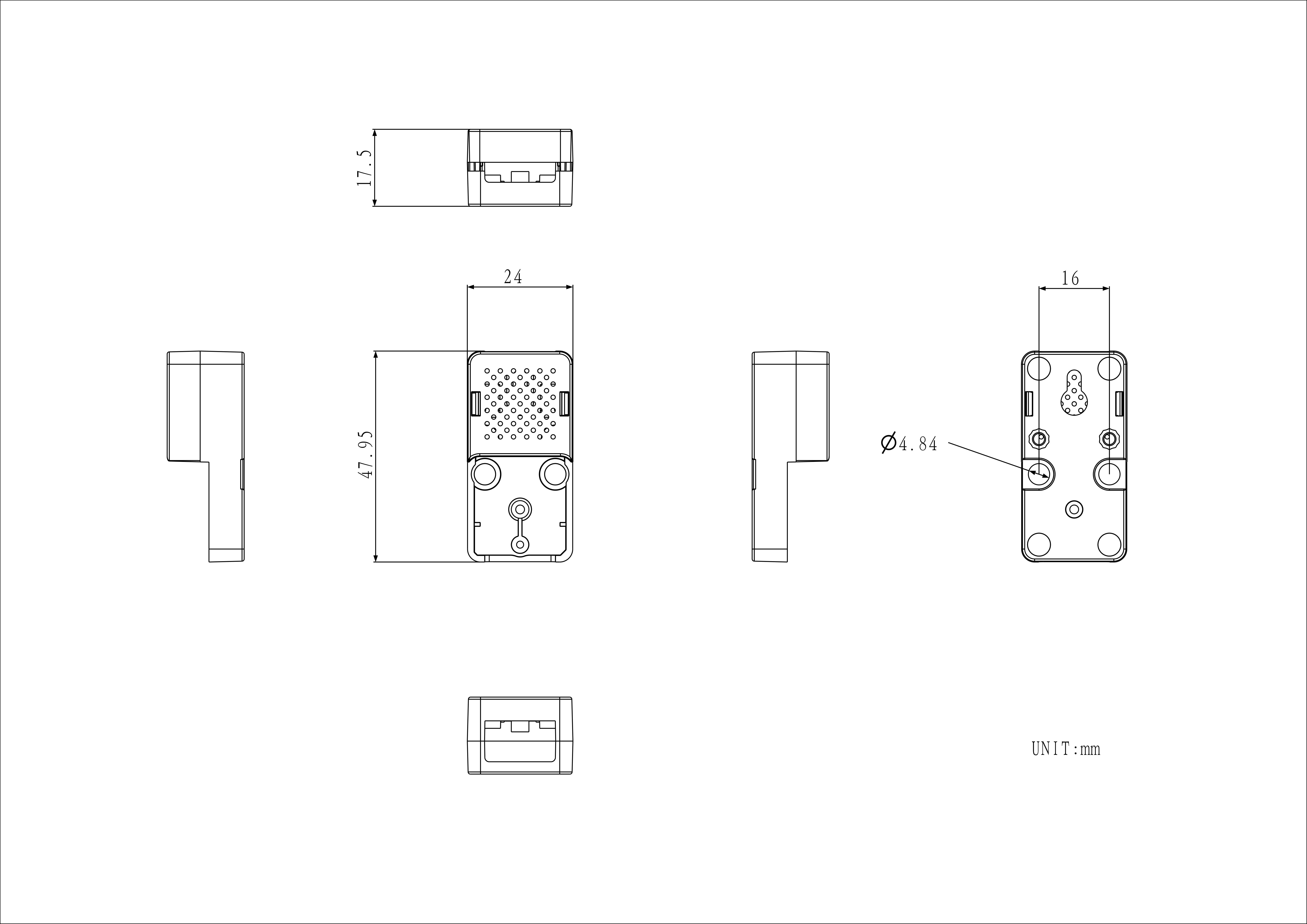
| 产品尺寸 | 48.0 x 24.0 x 17.5mm |
| 产品重量 | 12.0g |
| 包装尺寸 | 138.0 x 93.0 x 18.0 |
| 毛重 | 15.5g |
板载麦克风切换开关,可适应不同应用场景需求:
音频接口采用四触点 TRRS(Tip-Ring-Ring-Sleeve) 结构,可同时支持立体声播放与麦克风输入,实现音频输出与语音输入一体化;接口遵循 CTIA 美标接线规范。




| PI4IOE5V6408 (0x43) | P0 |
|---|---|
| NS4150B | PW_AMP |
| PIN | LEFT | RIGHT | PIN |
|---|---|---|---|
| 1 | 3V3 | ||
| SCL | 2 | 3 | DSDIN |
| SDA | 4 | 5 | LRCK |
| 5V | 6 | 7 | ASDOUT |
| GND | 8 | 9 | SCLK |