English
English
简体中文
日本語
pdf-icon

Core2 For AWS v1.3

SKU:K010-AWS-V13

Description

Core2 For AWS v1.3 is a development kit designed for AWS IoT learning and security projects, consisting of the M5Stack Core2 main controller and the Base M5GO Bottom2 v1.3 expansion base with an integrated cryptographic chip.

The main controller is built around the dual-core ESP32-D0WDQ6-V3 running at 240 MHz, equipped with 16MB Flash, 8MB PSRAM, and a 2.0-inch capacitive touchscreen with Wi-Fi connectivity. It features a built-in vibration motor, an RTC module, an AXP192 power management unit, and a green power indicator LED. A TF card slot is provided, along with an I2C audio amplifier and speaker. A power button is located on the left side, a reset button on the bottom, and three virtual programmable buttons on the front panel.

The expansion base integrates an ATECC608 cryptographic chip, a BMI270 6-axis IMU, an SPM1423 digital microphone, and a 500mAh Li-ion battery. Two HY2.0-4P ports supporting ADC, DAC, and UART are provided. Ten SK6812 RGB LEDs with frosted light guides are distributed on both sides. The bottom features a Pogo Pin magnetic charging port with a built-in TP4057 charging IC, which also exposes the I2C bus. The base includes built-in magnets and LEGO-compatible mounting holes, with reserved footprints for a CP2104 and a Li-ion battery connector for future expansion. It is well-suited for smart home security terminal prototyping, trusted data acquisition at the edge, and cloud data upload.

Tutorial

This tutorial describes how to configure the Core2 For AWS device to quickly connect to AWS IoT Core.
This tutorial describes how to control the Core2 For AWS device using the UiFlow graphical programming platform.
This tutorial describes how to control the Core2 For AWS device using the UiFlow2 graphical programming platform.
This tutorial describes how to program and control the Core2 For AWS device using Arduino IDE.

Note

  • The vibration motor built into the M5Core2 physically conflicts with the M5 Base series expansion bases. To prevent device damage, do not stack the M5Core2 with any M5 Base series functional base.

  • Some units may exhibit non-linear touch response near the screen edges. You can try upgrading the screen firmware using M5Tool to resolve this issue.

Features

  • ESP32-D0WDQ6-V3 main controller
  • Built-in ATECC608 hardware cryptographic chip
  • 16MB Flash
  • 8MB PSRAM
  • 2.4 GHz Wi-Fi
  • Built-in speaker
  • Power indicator LED
  • Vibration motor
  • RTC clock
  • Capacitive touchscreen
  • Built-in Li-ion battery
  • Independent peripheral expansion board
    • Built-in BMI270 6-axis IMU
    • PDM microphone
  • AXP192 power management
  • microSD card slot
  • HY2.0-4P expansion interface
  • Development Platform:
    • UiFlow1
    • UiFlow2
    • Arduino IDE
    • ESP-IDF
    • PlatformIO

Includes

  • 1 x Core2 For AWS v1.3
  • 1 x USB Type-C Cable (50cm)
  • 1 x Hex Key L-Shape 2.5mm (For M3 Screw)

Applications

  • IoT controller
  • DIY projects

Specifications

Specification Parameter
SoC ESP32-D0WDQ6-V3 @ dual-core, 240 MHz
SRAM 520KB
Flash 16MB
PSRAM 8MB
Wi-Fi 2.4 GHz Wi-Fi
Hardware Crypto Chip ATECC608B-TNGTLSU-G (addr 0x35)
Input Voltage 5V @ 500mA
Host Interface USB Type-C x1, Pogo Pin x1, I2C x1, GPIO x1, UART x1
Programmable LED SK6812 x 10
Buttons Power button, RST button, Screen virtual buttons x 3
Vibration Alert Vibration motor
IPS LCD 2.0"@320 x 240 ILI9342C
Capacitive Touch IC FT6336U
Speaker 1W-0928
Microphone SPM1423
I2S Amplifier NS4168
IMU BMI270
RTC BM8563
PMU AXP192
USB-TTL CH9102F
DC-DC Boost SY7088
Li-ion Battery 500mAh @ 3.7V
Antenna 2.4G 3D Antenna
Operating Temperature 0 ~ 40°C
Housing Material Plastic ( PC )
Product Size 54.0 x 54.0 x 23.7mm
Product Weight 72.1g
Package Size 90.0 x 60.0 x 30.0mm
Gross Weight 114.9g

Learn

Power On/Off

  • Power On: Single-click the power button on the left side
  • Power Off: Long-press the power button on the left side
  • Reset: Single-click the RST button on the bottom

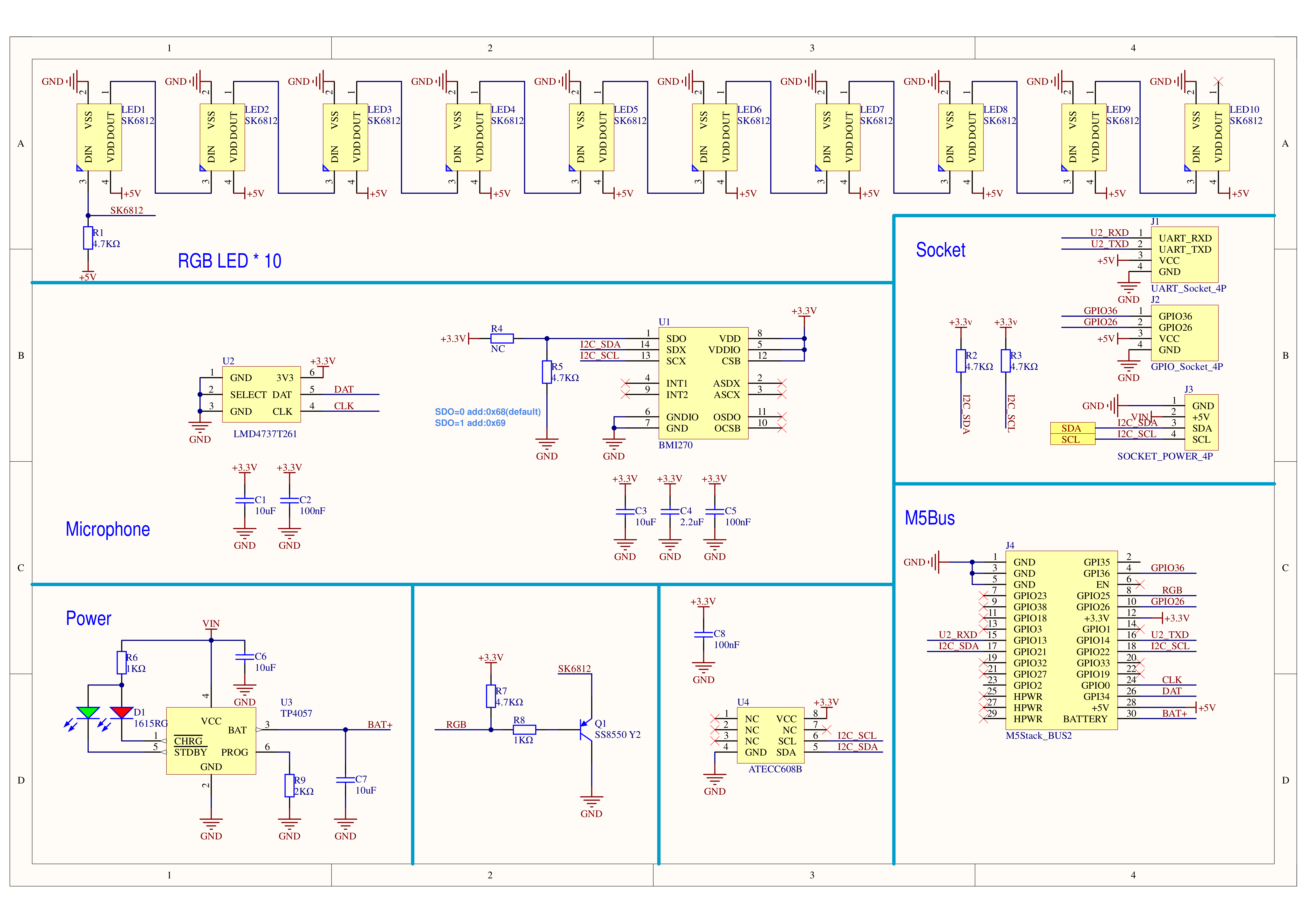
Schematics

PinMap

LCD

ESP32-D0WDQ6-V3 G38 G23 G18 G5 G15
ILI9342C MISO MOSI SCK CS DC
AXP192 Chip AXP_IO4 AXP_DC3 AXP_LDO2
ILI9342C RST BL PWR

microSD

ESP32-D0WDQ6-V3 G38 G23 G18 G4
microSD MISO MOSI SCK CS

Touch

ESP32-D0WDQ6-V3 G21 G22 G39
FT6336U (0x38) SDA SCL INT
AXP192 AXP_IO4
FT6336U RST

Audio

ESP32-D0WDQ6-V3 G12 G0 G2 G34
NS4168 BCLK LRCK DATA
SPM1423 CLK DATA
AXP192 AXP_IO2
NS4168 SPK_EN

AXP Power LED & Vibration Motor

AXP192 AXP_IO1 AXP_LDO3
Green LED VCC /
Vibration Motor VCC

RTC

ESP32-D0WDQ6-V3 G21 G22
BM8563 (0x51) SDA SCL
AXP192 AXP_PWR
BM8563 INT

IMU (3-Axis Gyroscope + 3-Axis Accelerometer) & Pogo Pin

ESP32-D0WDQ6-V3 G21 G22
BMI270 (0x68) SDA SCL
Pogo Pin SDA SCL

SK6812-LED

ESP32-D0WDQ6-V3 G25
SK6812-LED DATA

Internal I2C

ESP32-D0WDQ6-V3 G21 G22
BMI270 (0x68) SDA SCL
AXP192 (0x34) SDA SCL
BM8563 (0x51) SDA SCL
FT6336U (0x38) SDA SCL
ATECC608 (0x35) SDA SCL

HY2.0-4P

HY2.0-4P Black Red Yellow White
PORT.A GND 5V G32 G33
PORT.B GND 5V G26 G36
PORT.C GND 5V G13 G14

M5-Bus

FUNC PIN LEFT RIGHT PIN FUNC
GND 1 2 G35 ADC
GND 3 4 G36 ADC
GND 5 6 RST EN
MOSI G23 7 8 G25 DAC
MISO G38 9 10 G26 DAC
SCK G18 11 12 3V3
RXD0 G3 13 14 G1 TXD0
RXD2 G13 15 16 G14 TXD2
Int SDA G21 17 18 G22 Int SCL
PORT.A SDA G32 19 20 G33 PORT.A SCL
GPIO G27 21 22 G19 GPIO
I2S_DOUT G2 23 24 G0 I2S_LRCK
NC 25 26 G34 I2S_DATA
NC 27 28 5V
NC 29 30 BAT

Model Size

Datasheets

Softwares

Quick Start

Arduino

UiFlow1

UiFlow2

PlatformIO

[env:m5stack-core2-for-aws]
platform = espressif32@6.12.0
board = m5stack-core2
framework = arduino
upload_speed = 921600
monitor_speed = 115200
board_build.partitions = default_16MB.csv
build_type = debug
build_flags =
    -DBOARD_HAS_PSRAM
    -DCORE_DEBUG_LEVEL=5
lib_deps =
    M5Unified=https://github.com/m5stack/M5Unified

ESP-IDF

Core2 For AWS ESP-IDF Example Core2 For AWS ESP-IDF Factory Firmware

USB Driver

Download and install the CH9102 USB serial (VCP) driver for your operating system from the table below. When installing CH9102_VCP_SER_MacOS v1.7, the installer may display an error prompt — this is typically a false positive and the driver is usually installed correctly; the prompt can be safely dismissed. If firmware flashing fails, times out, or returns errors such as Failed to write to target RAM, try reinstalling the driver, or switching to a different USB cable or port.

Driver Name Applicable Chip Download
CH9102_VCP_SER_Windows CH9102 Download
CH9102_VCP_SER_MacOS v1.7 CH9102 Download

Easyloader

Easyloader Download Note
Core2 For AWS v1.3 User Demo Easyloader download /

Video

  • Core2 For AWS v1.3 Product Introduction and Feature Demonstration

Product Comparison

Product Compare Core2 For AWS v1.3 Core2 For AWS v1.3 Core2 For AWS Core2 For AWS
IMU BMI270 MPU6886
USB-TTL CH9102 CP2104/CH9102

For a full comparison of controller series products, visit the Product Selector, select the target products, and the comparison results will be displayed automatically. The selector covers key information including core specifications and feature highlights, and supports simultaneous multi-product comparison.