SKU:U216


























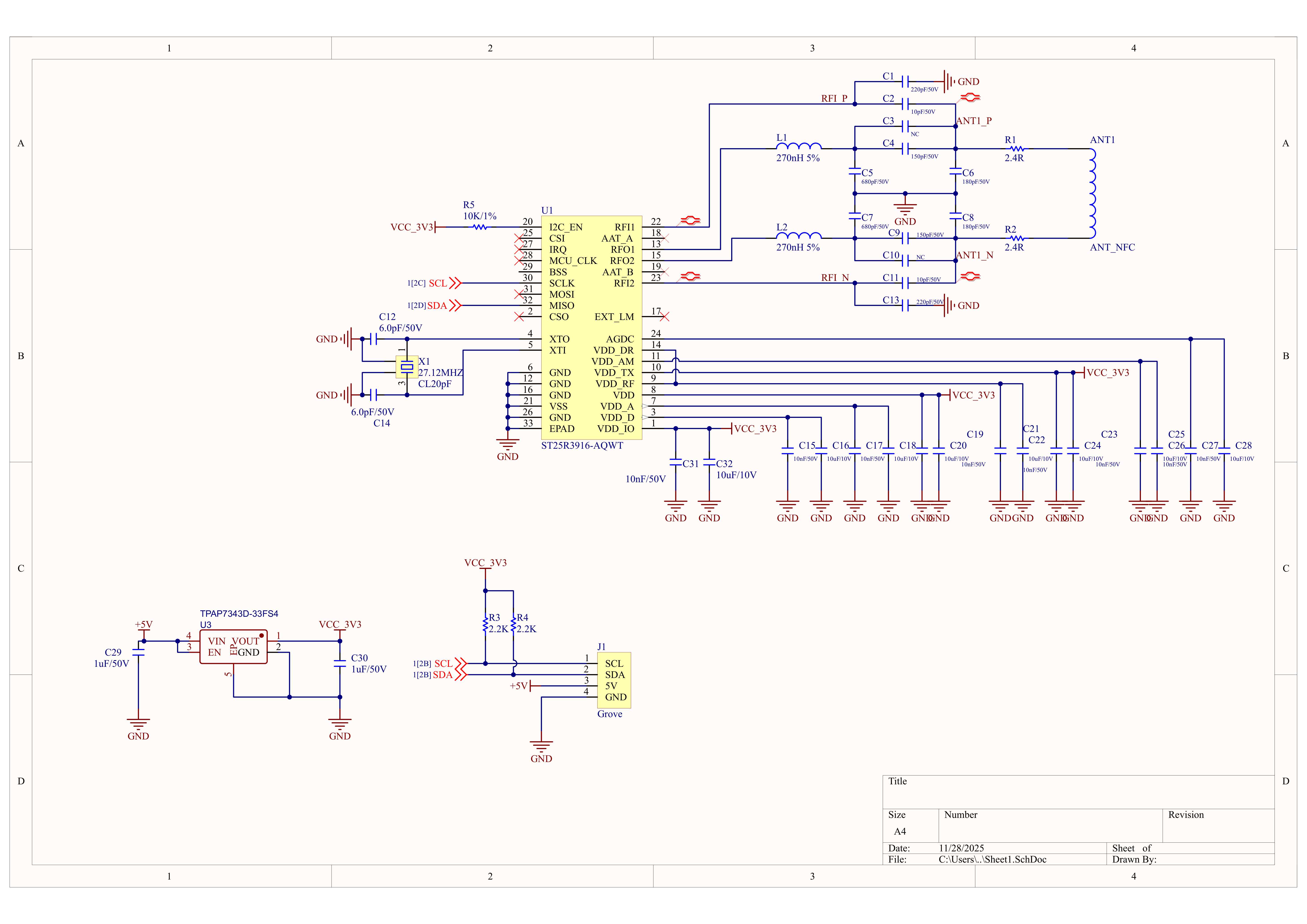
Unit NFC is a near-field communication read/write unit operating at 13.56 MHz. The module features the ST25R3916 high-performance NFC front-end IC, supporting mainstream protocols including ISO 14443A, ISO 14443B, FeliCa™, and ISO 15693, enabling reliable read/write operations and data exchange with a wide variety of NFC/RFID tags and cards. The IC supports reader/writer mode, card emulation mode, and custom protocol mode, with automatic antenna tuning, high-sensitivity reception, and comprehensive protocol handling capabilities.
This unit communicates with the host device via I2C interface, ensuring reliable and stable data transmission. The product features a LEGO-compatible hole design for easy structural integration and screw-mount installation, making it suitable for a wide range of near-field communication and identity verification applications, including access control systems, identity authentication, and smart transportation.
| Specification | Parameter |
|---|---|
| IC Type | ST25R3916-AQWT |
| Operating Frequency | 13.56 MHz |
| Communication Interface | I2C @0x50 (100K / 400K) |
| Supported Protocols | Reader/Writer Mode: NFC-A/B (ISO 14443A/B compatible), NFC-F (FeliCa™), NFC-V (ISO 15693) Card Emulation Mode: NFC-A / NFC-F |
| Read/Write Range | ≤ 40mm |
| Power Consumption | Sleep: 5V @ 19.33uA Power-on (unconfigured): 5V @ 19.79uA Continuous reading: 5V @ 67.65mA Intermittent reading: 5V @ 66.48mA |
| Product Size | 48.0 x 24.0 x 8.0mm |
| Product Weight | 5.9g |
| Package Size | 138.0 x 93.0 x 9.0mm |
| Gross Weight | 11.5g |




| HY2.0-4P | Black | Red | Yellow | White |
|---|---|---|---|---|
| PORT.A | GND | 5V | SDA | SCL |