English
English
简体中文
日本語
pdf-icon

Unit Light

SKU:U021

Description

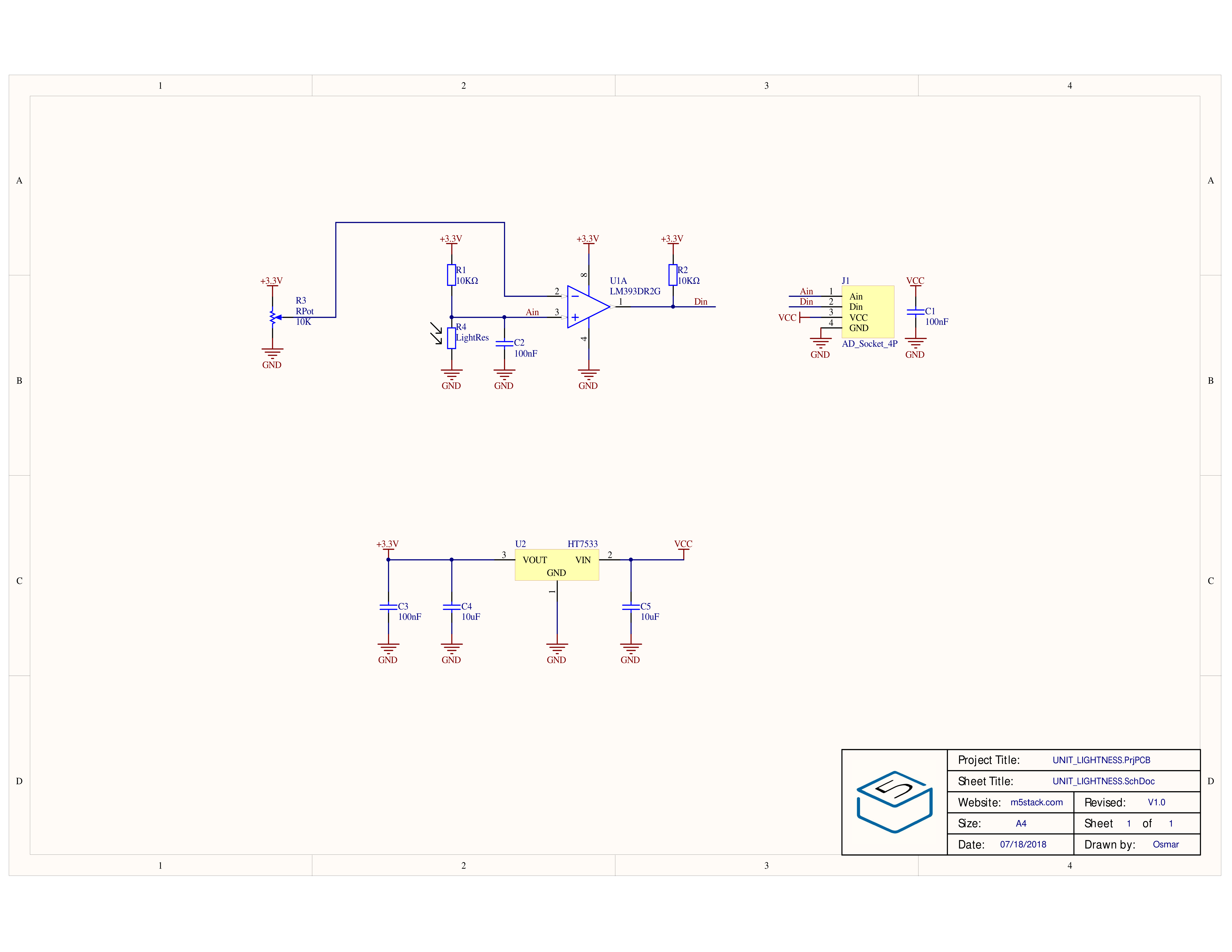
Unit Light is a light intensity detection sensor. It integrates a photoresistor and a 10K adjustable resistor, capable of detecting light intensity and setting a light intensity threshold. The resistance of the photoresistor decreases as the incident light intensity increases, thus detecting the change in voltage, and obtaining light intensity data through AD conversion. To achieve more accurate light intensity measurements, this Unit also adopts the LM393 dual differential comparator, used to compare the differential voltage between the photoresistor and the varistor.

Features

  • Differential voltage design
  • Analog and digital output
  • Development Platform: Arduino, UIFlow
  • 2 x LEGO compatible holes

Includes

  • 1 x Unit Light
  • 1 x HY2.0-4P Grove Cable (20cm)

Applications

  • Light-controlled switch
  • Solar yard lamp
  • Infrared surveillance camera

Specifications

Specification Parameter
Adjustable Resistor 10K
Product Size 32.0 x 24.0 x 8.0mm
Product Weight 4.6g
Package Size 138.0 x 93.0 x 9.0mm
Gross Weight 10.0g

Schematics

PinMap

Unit Light

HY2.0-4P Black Red Yellow White
PORT.B GND 5V Digital Output Analog Output

Model Size

image

Softwares

Arduino

UiFlow2

Easyloader

Easyloader Download Note
Unit Light Test Example Easyloader download /

Video