SKU:C147
























Chain DualKey is a programmable dual-key input development board equipped with the ESP32-S3FN8 main control chip. The front integrates 2 hot-swappable blue switch mechanical keyboard keys and 2 programmable RGB LEDs, providing excellent interactive feedback. It has a built-in 350mAh lithium battery, combining with a low-power design for good battery life. The product comes with pre-installed Chain macro keyboard firmware, supports USB / BLE connections, and can emulate HID input devices. After the device is powered on, you can connect to the device's AP hotspot and configure the HID function mapping for the local device or expansion nodes via the built-in web page to achieve various control functions. This development board adopts the M5Stack Chain series expandable design, featuring two HY2.0-4P expansion ports that support lateral expansion and connection to other sensor devices. With the USB-OTG peripheral function built into ESP32-S3, it is suitable for smart home, keyboard peripherals, macro keyboards, and other scenarios.
| Specification | Parameter |
|---|---|
| SoC | ESP32-S3FN8 @ Dual-core Xtensa LX7 processor, with a main frequency up to 240MHz |
| Flash | 8MB |
| Wi-Fi | 2.4 GHz Wi-Fi |
| Power Input | USB: DC 5V |
| Battery | 350mAh lithium battery |
| RGB LED | 2x WS2812B |
| Operating Temp | 0 ~ 40°C |
| Standby Current | Power-off mode (VBAT): DC 4.2V@8.97uA Deep sleep mode (VBAT): DC 4.2V@107.64uA USB 5V power (no battery): DC 5V@41.7mA |
| Product Size | 47.9 x 34.3 x 23.9mm |
| Product Weight | 23.7g |
| Package Size | 63.0 x 72.0 x 28.0mm |
| Gross Weight | 39.3g |
As long as an external power source is connected, the battery will charge regardless of the switch position.
Chain DualKey does not have a reset button. Move the switch to the middle position, disconnect the USB-C cable, and reconnect it (do not hold Key1) to reboot the device.
Move the switch to the middle position, hold Key1 (the button farther from the lanyard hole) and connect the device to your PC via a USB-C data cable. Then release Key1, and the device will enter download mode.
Use the Chain Bridge connector to connect the main controller Chain DualKey and each Chain series input device. Pay attention to the orientation when connecting: the triangular arrow points from the main controller Chain DualKey toward the outside, as shown in the figure below:






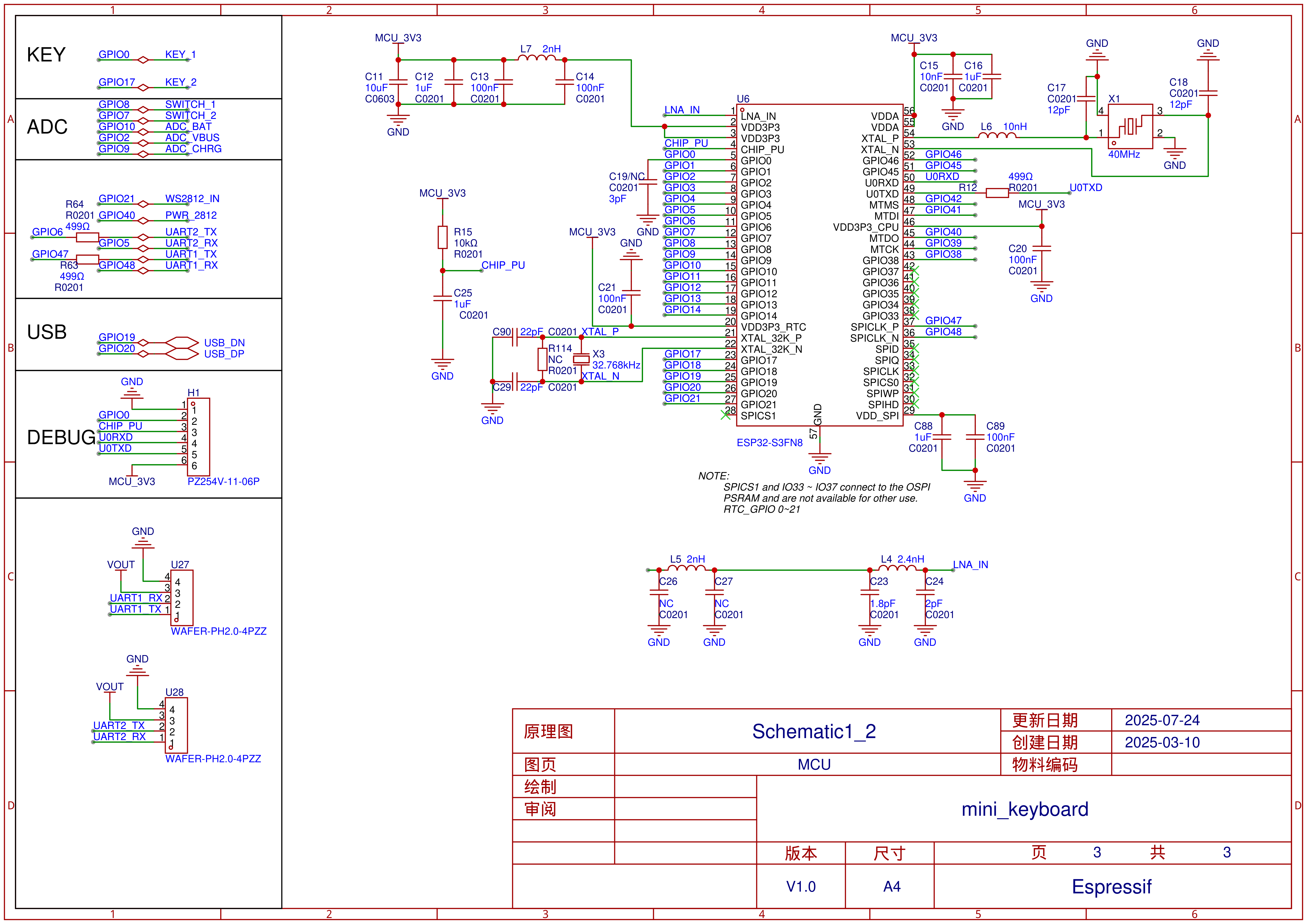
| Chain DualKey | G0 | G17 |
|---|---|---|
| KEY_1 | INPUT | |
| KEY_2 | INPUT |
| Chain DualKey | G21 | G40 |
|---|---|---|
| WS2812 | INPUT | |
| WS2812_PWR | PWR_EN |
| Chain DualKey | G8 | G7 | G10 | G2 | G9 |
|---|---|---|---|---|---|
| SWITCH_1 | INPUT | ||||
| SWITCH_2 | INPUT | ||||
| ADC_BAT | ADC_BAT | ||||
| ADC_VBUS | ADC_VBUS | ||||
| ADC_CHARGE | ADC_CHARGE |
| Chain DualKey | G19 | G20 |
|---|---|---|
| USB | USB_DN | USB_DP |
| Chain DualKey | GND | VOUT | G48 | G47 |
|---|---|---|---|---|
| HY2.0-4P_1 | GND | 5V | UART1_RX | UART1_TX |
| Chain DualKey | GND | VOUT | G5 | G6 |
|---|---|---|---|---|
| HY2.0-4P_2 | GND | 5V | UART2_RX | UART2_TX |